Welcome!欢迎访问内蒙古农业大学国际交流与合作处(港澳台办公室、中加可持续农业研究与发展中心)网站! ENGLISH | 中文版
elementnameelementnameelementname 当前位置: 首页 >> 通知公告 >> 正文  

2026年国际组织后备人才培养项目实施指南

添加时间:2026-01-09 09:43:54 来源: 作者: 浏览次数:[]

申  请  流  

undefined

项  目  指  南

第一章 总则

第一条  为加快培养一批具有中国情怀、国际视野和国际竞争力的全球治理人才,提升研究生国际化人才培养能力,国家留学基金管理委员会(以下简称国家留学基金委)设立并实施国际组织后备人才培养项目。根据《2026年国家留学基金资助出国留学人员选派指南》(以下简称《选派指南》),制定本项目指南。

第二条  2026年选派规模待另行公布。选派类别为攻读硕士学位研究生和联合培养硕士研究生,攻读硕士学位研究生的留学期限、资助期限为12-24个月,联合培养硕士研究生的留学期限、资助期限为3-12个月。

留学期限应根据拟留学单位学制、外方录取通知(或正式邀请信)中列明的留学时间确定。个人申报的资助期限应不超过留学期限(一般与留学期限一致)。具体留学期限及资助期限在录取时确定,以录取文件为准。

第三条  资助内容为一次往返国际旅费和资助期限内的奖学金。奖学金是指用于资助留学人员在外学习期间的基本学习生活费用,可用于支付生活费、注册费、医疗保险费、书籍资料费、板凳费、签证延长费等。奖学金资助标准及方式按照国家有关规定执行。对攻读硕士学位研究生,可提供学费资助。

第四条  项目下设国家留学基金委合作渠道、所在单位合作渠道(以下简称单位合作渠道)。国家留学基金委合作渠道选派类别为攻读硕士学位研究生,单位合作渠道选派类别为攻读硕士学位研究生和联合培养硕士研究生。

第二章 立项

第五条  单位合作渠道面向国内已开设国际组织相关课程的高校实施,选派有志于到国际组织工作的在读硕士研究生赴国外合作单位进行联合培养。有申报意向且此前未申报过国际组织后备人才培养项目的单位,可向国家留学基金委提交受理单位账号开通表,开通账号后方可进行项目申报。

第六条  单位合作渠道采取“先立项,后选派”的办法。高校向国家留学基金委申报项目,国家留学基金委组织专家评审,确定资助项目及各项目选派类别与规模;高校按照获批项目及人选条件选拔推荐人选,经国家留学基金委审核录取后派出。

第七条  申报项目应聚焦全球治理及国际组织人才培养,强调精准选派和结果导向;应充分体现本校在国际组织人才培养及发挥作用方面的优势及思路、举措,设有国际组织相关内容的必修课,并纳入学分管理;应建立国际组织后备人才培养的长效机制,形成自主、连贯、规模化的定向选拔、派出和向国际组织输送的全链条模式。

第八条  重点支持有关高校的国际组织基地班、教改试点项目或针对国际组织急需和紧缺专业精准培养的项目。

第九条  国外合作单位须为世界一流院校、机构或在国际组织人才培养方面具有优势的院校。中外双方应签有尚在有效期内的合作协议,有一定前期执行基础。合作协议应与所申报项目直接相关,明确双方合作领域或专业、选派人员的身份、培养方案或学制、双方权责等。合作协议的生效不得以获得本项目资助为前提。

第十条  如留学人员获中外双硕士学位,申报项目应选择攻读硕士学位研究生类别,外方收取学费的,可申请学费资助。项目高校应另行提交(或包含在协议中)含有费用分担办法、课程互认、学位及学分互认等细节的协议(或条款)。

项目高校应积极争取外方免除部分或全部学费,亦或多方筹集配套经费支付学费,请详细说明国内外经费来源并提供相关证明材料。同等条件下,优先支持已全额或部分免除(支付)学费的项目。

第十一条  如留学人员仅获国内硕士学位(不取得国外合作单位硕士学位),申报项目应选择联合培养硕士研究生类别,该类别无学费资助。项目高校应另行提交(或包含在协议中)含有免除或不收取学费、课程互认、学分互认等细节的协议(或条款)。

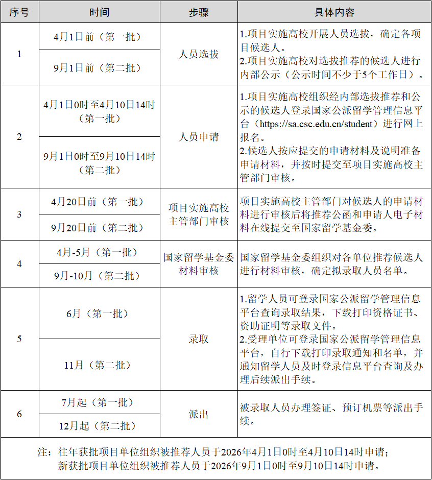
第十二条  每校可申报1个项目。2026年5月前,项目高校主管部门组织开展校内选拔,统筹研究决定2026年度申报项目,并按照《项目申报材料及说明》准备项目申报材料。

第十三条  2026年5月1日-15日,项目高校主管部门组织完成国家留学基金委网上项目申报。

第十四条  国家留学基金委组织专家对申报项目进行评审,并于2026年7月公布获批项目。

第三章 项目实施和管理

第十五条  获批项目执行期为三年。项目执行期间选派名额、选派类别、选派专业、留学国别、留学单位、学费额度原则上不予调整。涉及学费资助的项目,国家留学基金将按立项通知中明确的学费额度进行支付,超出部分由有关高校与外方合作单位协商减免或由学校筹措经费支付,不得由留学人员个人承担。

第十六条  项目高校承担获批项目执行和管理的主体责任,应制定项目执行和管理办法。对于执行中项目,各校应逐一进行年终总结,并于2026年5月1日-15日通过信息平台在线提交至国家留学基金委。年度总结应包括人员录取后派出情况(如未执行或执行中遇到较大问题,需说明主要情况及原因),派出人员在外学习情况,取得的成果,典型事例,项目执行中的主要问题及改进措施、下一年执行计划等。

未按时提交项目执行工作年度总结或连续两年未派出留学人员的项目,将终止执行。

第十七条  项目执行三年期满时,项目高校须对项目进行全面总结,并于2026年5月1日-15日通过信息平台提交至国家留学基金委。项目总结应包括三年来人员选派情况(每年录取、派出、已回国人数),回国人员信息及去向,项目目标完成情况(按照项目预期目标逐一比对),留学效益及科研成果、国外合作方对项目的评价等。

项目执行率及留学人员毕业后到国际组织实习任职情况将作为下一期资助的决定性指标。原则上,项目执行率及选派人员赴国际组织实习或任职比例应在80%及以上(因战争、自然灾害、公共卫生事件等客观情况导致无法正常开展人员选派的,可放宽要求)。

第十八条  对于往年获批、执行满三年申请继续执行的项目,除按要求提交项目总结之外,还须在线提交项目继续执行申请,申请流程与新申报项目相同。申请继续执行的项目不占用项目高校当年可新申报项目名额。

第四章 人员申请与录取

第十九条  项目高校根据获批资助项目立项通知及本校制定的项目执行和管理办法,按照“公开、公平、公正”的原则,选拔符合条件的优秀人选,经评审(涉及学费资助人员须由项目高校组织进行面试评审)和公示后向国家留学基金委推荐。项目高校推荐、选拔及公示工作应于申请人网报前完成,公示时间应不少于5个工作日。

第二十条  2026年人员网上报名分两批进行,第一批网上申请时间为4月1日0时至4月10日14时,第二批网上申请时间为9月1日0时至9月10日14时。项目高校须统一组织推荐人选在规定时间内登录国家公派留学管理信息平台(https://sa.csc.edu.cn/student)进行网上报名,按照《申请人应提交材料及说明》准备申请材料并在线提交。推荐人选应按照规定的程序、时间和要求提交申请材料,并对材料的真实性负责。因申请材料原因导致的责任和后果由推荐人选承担。

项目高校应分别于4月20日前(第一批)、9月20日前(第二批)对推荐人选的申请材料进行认真审核,通过信息平台为申请人填写具有针对性的单位推荐意见并在线提交推荐公函(公函中须明确是否已公示)、初选名单和申请人电子材料至国家留学基金委。国家留学基金委不直接受理个人申请。项目高校有权退回不真实、不一致、不符合要求的申请。

第二十一条  国家留学基金委根据本项目指南对项目高校推荐人选进行审核后确定是否录取,材料审核主要审核申请人是否满足项目指南规定的申报条件,申请材料是否完备、是否符合各项材料具体要求等;同时,将根据提交的外方录取通知(或正式邀请信)、外方导师确认的学习计划中列明的期限等核定留学期限、资助期限,如果个人申报的资助期限低于留学期限且低于所申报留学身份规定的最长资助期限,资助期限按个人申报期限核定。

第二十二条  录取结果将分别于6月(第一批)、11月(第二批)公布。项目高校可登录国家公派留学管理信息平台(https://sa.csc.edu.cn/manager),自行下载打印录取通知和名单,并通知留学人员及时登录信息平台查询及办理后续派出手续。留学人员可登录国家公派留学管理信息平台(https://sa.csc.edu.cn/student)查询录取结果,下载打印录取文件。

第五章 人选基本条件

第二十三条  符合《选派指南》规定的申请条件。

第二十四条  具备扎实的专业基础,较强的学习、工作和交流能力,综合素质良好,学习成绩优异或工作业绩突出,具有较强的发展潜力。

第二十五条  项目高校的优秀在读硕士研究生,并具有到国际组织工作任职的强烈意愿。

第二十六条  申请时年龄不超过28周岁(1997年1月1日以后出生)。

第二十七条  申请时已获得拟留学单位出具的正式录取通知或邀请信。

第二十八条  外语水平应符合国家留学基金资助出国留学外语条件及拟留学国家、留学单位的语言要求。

第二十九条  申请国家留学基金委合作渠道的人员还应符合双方协议约定的其他要求,具体按另行公布的奖学金指南执行。

第三十条  暂不受理以下人员的申请:

1.已申报国家公派出国留学项目尚未公布录取结果的。

2.已获得国家公派出国留学资格且在有效期内尚未派出的。

3.曾享受国家留学基金国际组织后备人才培养项目资助的。

第六章 人员派出与管理

第三十一条  2026年国际组织后备人才培养项目被录取人员留学资格有效期保留至2027年12月31日。凡未按期派出者,其留学资格不予保留。

第三十二条  对留学人员实行“签约派出,违约赔偿”的管理办法。派出前,留学人员须登录信息平台(https://sa.csc.edu.cn/student)按要求签订《国家公派出国留学协议书》(以下简称协议书);须办理国家公派留学奖学金专用银行卡(办理方式详见https://www.csc.edu.cn/chuguo/s/1552);须自行办理护照、签证、《国际旅行健康证书》;通过教育部留学服务中心办理预定机票等手续。

第三十三条  留学人员自抵达留学所在国后10日内须凭《国家留学基金资助出国留学资格证书》及相关材料向中国驻留学所在国使(领)馆办理报到手续,以便确认资助起算时间,具体按照驻留学所在国使(领)馆要求办理。

第三十四条  留学人员在国外留学期间,应遵守所在国法律法规、国家留学基金资助出国留学人员的有关规定及《国家公派出国留学协议书》的有关约定,自觉接受留学单位、国内高校和驻外使(领)馆的管理,达到持续领取奖学金条件;学成后应履行回国服务义务,回国之日起三个月内应到国家公派留学管理信息平台登记回国信息。

第三十五条  留学人员完成国外学业一年以内应主动联系到国际组织实习或任职6个月以上(含)。符合国际组织实习项目申请条件者,可继续申请国际组织实习项目资助,不受回国后满两年方可再次申请国家公派出国留学的限制(具体可参阅国际组织实习项目指南)。赴国际组织实习或任职时间将计入回国服务期。

顺利完成国外学业并成功到国际组织实习或任职6个月以上(含)的留学人员,再次申请国家公派出国攻读更高层次学位或进行联合培养时,不受回国后满两年方可再次申请国家公派留学的限制。如被录取,服务期顺延。

第三十六条  项目高校对其推荐的留学人员承担管理主体责任,应按照本项目指南,统筹考虑“选拔、派出、管理、回国、实习”各环节,对留学人员加强目标和过程管理。

1.在留学人员录取后,及时了解其思想动向,对存在问题的人员不予派出;合理安排其学业,督促其按期派出。

对获得中外双硕士学位的留学人员,应做好统筹,督促并保证其在国内硕士在读期间派出,完成国外学业后回国参加毕业答辩并获得国内学位。如派出前或留学期间参加并通过国内毕业答辩,应及时办理终止国家公派出国留学手续。

2.在留学人员派出前,应进行内部培训,组织学习有关政策和管理规定,安排出国前体检和心理健康测试;指导其参加教育部留学服务中心及教育部委托机构组织的行前培训,对办理派出手续进行审核、指导和帮助。

3.在留学人员派出后,应及时了解留学人员在外情况,指定专门的指导教师或联系人,督促其按期完成留学计划,将其在外期间的综合表现作为人才培养考核要素,在其遇到特殊困难时予以扶助。

4.配合国家留学基金委、教育部留学服务中心、我国驻外使(领)馆等单位工作,采取有效措施确保本单位推选的国家公派出国留学人员学有所成。

5.在留学人员回国后,督促并协助其到国际组织实习任职,及时对项目进行总结。

第三十七条  鼓励留学人员在与获得资助有关的论文、研究项目或科研成果成文、发表、公开时注明“本研究/成果/论文得到中国国家留学基金资助”。

第三十八条  其它有关事宜按照国家公派出国留学相关规定办理。

第七章 附则

第三十九条  留学人员在选拔录取阶段和国家公派出国留学资助期间,如有不符合《选派指南》及本项目指南要求或违反国家法律法规被依法追究刑事责任、违反公序良俗造成严重不良影响、违反学术道德规范情节严重等情况,查证属实的,国家留学基金委有权对当事人采取退回申请、取消资格、终止资助、追偿等措施。

第四十条  本项目指南中的日期和时间均为北京时间。

第四十一条  本项目指南由国家留学基金委负责解释。


附件及表格请登录国家公派留学管理信息平台(https://www.csc.edu.cn/article/4100?sessionid=)查询下载。


内蒙古农业大学国际交流与合作处(港澳台办公室、中加可持续农业研究与发展中心) 版权所有