Welcome!欢迎访问内蒙古农业大学国际交流与合作处(港澳台办公室、中加可持续农业研究与发展中心)网站! ENGLISH | 中文版
elementnameelementnameelementname 当前位置: 首页 >> 通知公告 >> 正文  

2026年国际组织实习项目指南

添加时间:2026-01-09 09:47:36 来源: 作者: 浏览次数:[]


申  请  流  



undefined


项  目  指  南

第一章 总则

第一条  为增加中国青年对国际组织的了解,培养有志于到国际组织工作的后备人才,国家留学基金管理委员会(简称国家留学基金委)设立并实施国际组织实习项目。根据《2026年国家留学基金资助出国留学人员选派指南》(以下简称《选派指南》),制定本项目指南。

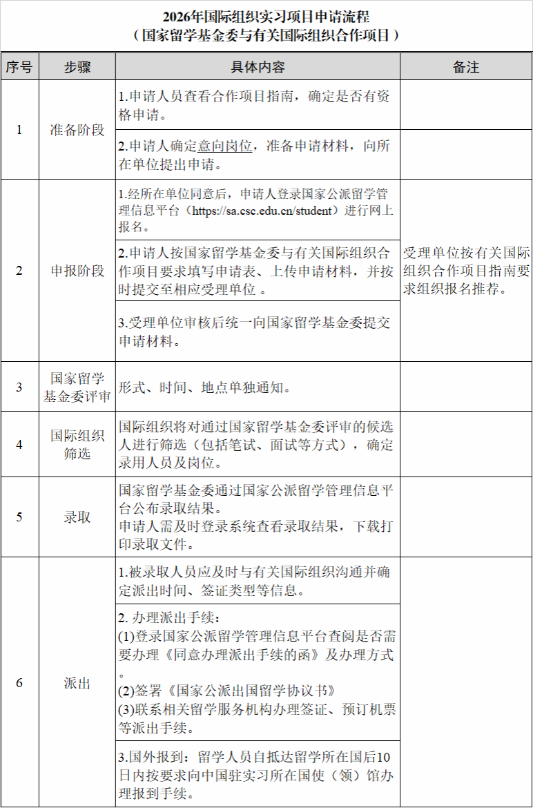
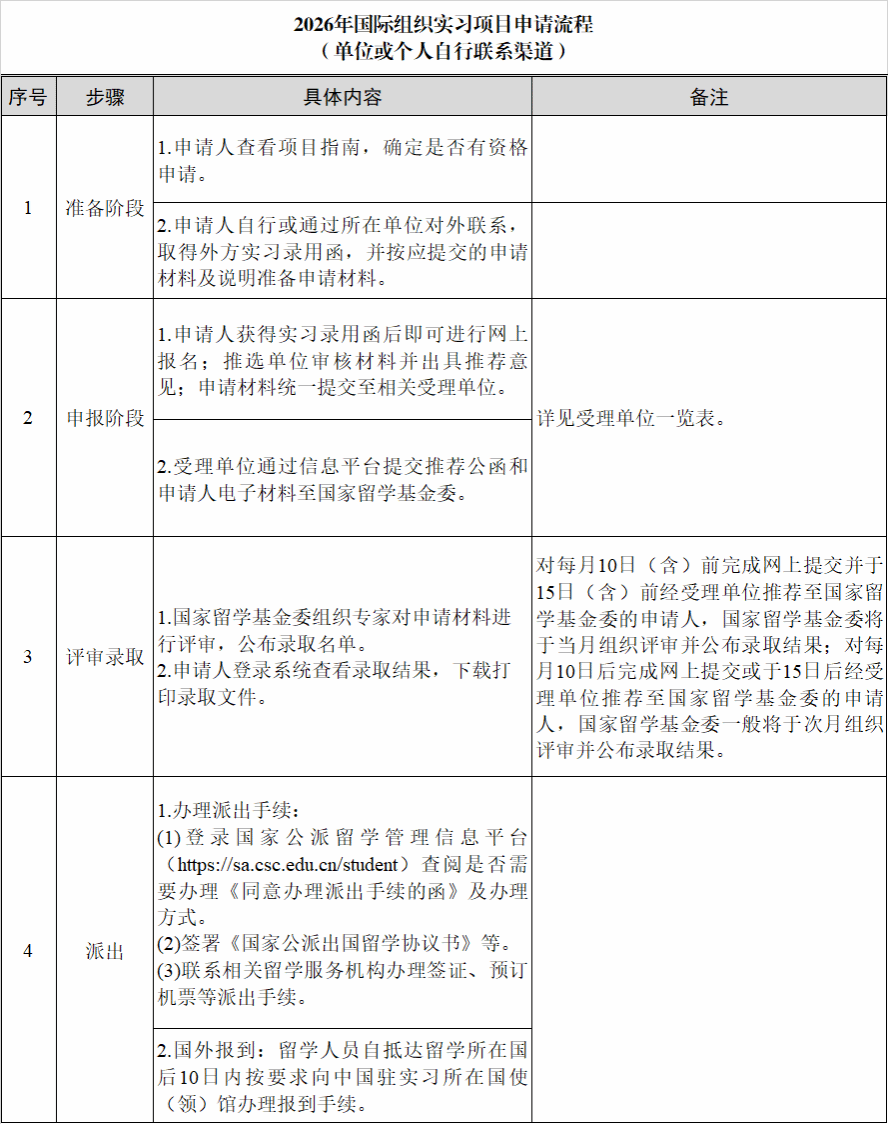
第二条  申请人可通过国家留学基金委与有关国际组织合作项目派出,也可通过单位或个人渠道联系国际组织并获得岗位邀请信后申请国家留学基金资助派出。

第三条  重点资助到主要的政府间国际组织和具有重要影响力的非政府间国际组织实习或短期工作(以下统称为“实习”),地点应为国外的国际组织总部及总部外机构办事处等。

第四条  国家留学基金委与有关国际组织合作项目指南另行公布。

第二章 选派计划

第五条  2026年选派规模另行公布。

第六条  实习期限和资助期限一般为3-12个月。实习期限应根据拟实习单位正式邀请信中列明的实习时间确定。个人申报的资助期限应不超过实习期限(一般与实习期限一致)。具体实习期限及资助期限在录取时确定,以录取文件为准。

实习结束前如获同一岗位延期,可向国家留学基金委申请延长资助一次,延期后总资助期限一般不超过12个月。同一人员如多次申请本项目,累计资助期限一般不超过24个月。

第七条  资助内容为一次往返国际旅费、资助期限内的奖学金和艰苦地区补贴。奖学金是指用于资助国际组织实习人员在外实习期间的基本学习生活费用,可用于支付生活费、医疗保险费、签证延长费等。通过与有关国际组织合作渠道和自行申请渠道录取的国际组织实习人员资助标准统一确定为1800欧元/人.月、2400美元/人.月或2500瑞士法郎/人.月,以国际组织实习人员目的国发放币种确定应享受的资助标准。如实习目的国法定流通币种为上述三种币种以外的其他币种,按美元标准发放。赴艰苦地区的国际组织实习人员相应提供艰苦地区补贴,具体根据《国家公派留学人员艰苦地区补贴标准》执行。

资助起始时间原则上不得早于录取日期。录取时已开始实习的人员,资助起始时间以录取日期为准;录取时尚未开始实习的人员,资助起始时间以实习合同列明的实习开始时间为准。

第三章 申请条件

第八条  符合《选派指南》规定的申请条件,同时满足以下要求:

1.申请时年龄满18周岁,不超过30周岁(1995年1月1日以后生,特殊岗位要求除外)。

2.具有强烈的事业心、责任感。

3.国内、国外本科及以上在校生或学士及以上学位获得者(含在资助期内的国家公派出国留学人员、国内在职人员)。

4.具有较强的综合素质、国际视野和多元文化意识,熟悉国际合作规则。

5.能够适应国际工作环境,具备良好的人际沟通能力。

6.具备熟练运用办公软件的能力。

7.外语水平良好,精通英语或掌握国际组织使用的其他语言,达到相应国际组织的语言要求。

第九条  通过单位或个人渠道联系国际组织派出的申请人在申请时应已获得国际组织全职在岗实习生(Intern/Trainee)、专家学者(Fellow)录用通知。

第十条  通过国家留学基金委与有关国际组织合作项目派出的申请人还应符合相关国际组织对学历、年龄、工作经历等方面的其他要求,具体按另行公布的项目指南执行。

第十一条  暂不受理以下人员的申请:

1.申请时,剩余实习期限不足3个月的。

2.已获得国际组织资助且每月资助额度达到或超过1500美元的。

3.已申报国家公派出国留学项目尚未公布录取结果的。

4.已获得国家公派出国留学资格尚未派出的。

5.实习岗位为远程实习(居家实习)或兼职实习的。

第四章 申请与录取

第十二条  遵循“公开、公平、公正”的原则,采取“个人申请,单位推荐,专家评审,择优录取”的方式确定资助人选。

第十三条  通过单位或个人渠道联系国际组织派出的申请人可登录国家公派留学管理信息平台(https://sa.csc.edu.cn/student)进行网上报名,按照单位或个人自行联系渠道应提交材料及说明在线提交申请材料。

通过国家留学基金委与有关国际组织合作项目派出的申请人按照国家留学基金委与有关国际组织合作项目应提交材料及说明在线提交申请材料。

第十四条  申请人应按照规定的程序和要求提交申请材料,并对材料的真实性负责。因申请材料原因导致的责任和后果由申请人承担。

第十五条  推选单位应对申请人的政治思想、道德品行、学术诚信、身心健康情况、申请资格、综合素质、发展潜力等方面进行审核后出具有针对性的推荐意见,将材料统一提交至相关受理单位,由受理单位统一提交至国家留学基金委。推选单位有权退回不真实、不一致、不符合要求的申请。

第十六条  国家留学基金委委托以下单位负责申请受理工作:有关高校负责受理本校人员的申请;国内其他人员的申请由所在省/直辖市教育厅(教委)有关国家留学基金申请受理单位负责受理(详见受理单位一览表)。在国内注册学籍的学生(含正在外学习的联合培养学生)及工作关系在国内的人员均应通过国内单位推荐,由国内有关受理单位负责受理。

在外留学人员的申请委托现就读院校或科研机构所在国我驻外使(领)馆教育处(组)负责受理。

申请人所在国无我驻外使领馆教育处(组)的,可在国家公派留学管理信息平台上的受理机构一栏勾选“无驻外教育处组国家申报”,主动联系驻外使领馆负责留学生管理工作的部门并将纸质申请材料复印件交由其审核,由其出具推荐意见,并传真至国家留学基金委,国家留学基金委将根据使(领)馆意见接收电子材料。无使(领)馆推荐意见的申请材料,不予接收。

第十七条 受理单位应严格按照本指南要求开展资格审核和材料审核工作,向申请人所在单位了解核实申请人情况,筛选出符合项目要求的申请人。受理单位有权退回不真实、不一致、不符合要求的申请。

受理单位主要核查以下几方面:

1.审核申请人是否满足本项目指南规定的申报条件。

2.审核申请材料是否完备、是否符合各项材料具体要求。

3.根据拟实习单位正式邀请信中列明的实习时间及申请人个人申报的实习、资助期限等核定实习期限、资助期限。

4.核准身份信息,包括姓名(含拼音)、出生日期等。

第十八条  对通过单位或个人渠道联系国际组织派出的申请人,受理单位应及时通过信息平台提交推荐公函、初选名单和申请人电子材料至国家留学基金委。

对通过国家留学基金委与有关国际组织合作项目派出的申请人,受理单位应按有关项目指南的要求组织报名推荐。

第十九条  选拔工作采取“专家评审、择优录取”的办法,受理单位对申请人材料进行审核,国家留学基金委组织专家评审,根据专家评审意见确定录取结果。

对单位或个人联系渠道的申请人,专家评审主要从申报动机、综合素质、实习安排等方面进行考察。优先支持硕士或博士在读人员(含应届生)、获得硕士或博士学位一年以内的人员赴国际组织实习;优先支持实习期限6个月(含)以上的人员;优先支持赴重要政府间国际组织、具有重要国际影响力和国际地位的非政府组织,以及国际组织核心部门、重要岗位实习;优先支持赴国际组织总部外机构办事处实习。

国家留学基金委全年受理该项目的申请。对每月10日(含)前完成网上提交并于15日(含)前经受理单位推荐至国家留学基金委的申请人,国家留学基金委将于当月组织评审并公布录取结果;对每月10日后完成网上提交或15日后经受理单位推荐至国家留学基金委的申请人,国家留学基金委一般将于次月组织评审并公布录取结果。

对国家留学基金委与有关国际组织合作项目的申请人,国家留学基金委将根据项目指南组织专家评审后,推荐至有关国际组织,由其进一步审核/评审、确定最终人选后,由国家留学基金委公布录取结果。

第二十条  材料审核和专家评审等环节中任何一个环节未通过,均不会被录取。

第二十一条  申请人可登录国家公派留学管理信息平台(https://sa.csc.edu.cn/student)查询录取结果,下载打印录取文件。

第五章 派出与管理

第二十二条  推选单位对本单位人员承担管理主体责任。

第二十三条  实习人员应按所赴国际组织的要求签署实习合同,办理国际组织认可的签证类型,按期到岗实习。

第二十四条  实习人员按照国家公派出国留学人员进行管理。派出前,实习人员须按要求签署《国家公派出国留学协议书》;办理国家公派留学奖学金专用银行卡;办理护照、签证、《国际旅行健康证书》,通过教育部留学服务中心办理预订机票等派出手续。

在外自费留学人员(含已毕业人员)被录取后,如本人回国办理有关手续,回国旅费自理,从国内到实习目的国的国际旅费由国家留学基金负担,由相关留学服务机构在办理派出手续时购买;如本人直接前往第三国实习或实习结束后直接返回原留学所在国,国际旅费自理。实习开始时仍为在校生的,应自行与原留学单位协调安排好后续学业。

被录取的国际组织实习人员,如实习开始时原留学项目尚未结束,应自行与原留学单位协调并安排好后续学业或研修任务,经推选单位和原留学单位同意后,向原留学所在国驻外使(领)馆提交暂停学业申请,获批后开始实习;实习期间,原留学项目奖学金停发,国家留学基金按国际组织实习生奖学金标准提供资助,往返实习目的地的旅费自理;实习结束后,回原留学单位完成学业或研修任务,向原留学所在国驻外使(领)馆申请恢复学业、恢复奖学金发放,获批后按照原奖学金标准予以资助,原留学项目的留学期限和资助期限不变,留学结束日期和资助截止日期相应顺延。

被录取的国际组织实习人员,如实习开始时原留学项目已结束,可直接在实习所在国的我驻外使(领)馆办理续签《国家公派出国留学协议书》并办理报到手续,如前往第三国实习,国际旅费自理;亦可先按原留学计划回国办理手续,再按新录取的留学身份重新办理派出手续,回国的国际旅费及赴实习目的国的国际旅费均由国家留学基金负担。

第二十五条  实习人员自抵达实习所在国后10日内凭《国家留学基金资助出国留学资格证书》及相关材料向中国驻实习所在国使(领)馆办理报到手续,以便确认资助起算时间,具体按照驻实习所在国使(领)馆要求办理。原留学项目尚未结束的国家公派出国留学人员报到时需提供国际组织实习项目《国家留学基金资助出国留学资格证书》及原留学项目暂停学业获批证明。

第二十六条  实习人员在国外实习期间,应遵守所在国法律法规、国际组织的相关规定、国家留学基金资助出国留学人员的有关规定及《国家公派出国留学协议书》的有关约定。实习人员应履行岗位职责,未经批准,不擅自离岗或单方面终止实习合同,不随意变换工作岗位,不从事与工作无关活动。

第二十七条  实习人员按照实习所在国际组织有关规定正常休假和出差期间的奖学金不予扣发。

第二十八条  实习人员在外期间,如赴实习所在国以外国家(地区)工作或休假,应在离开实习所在国前,报所在国际组织同意后,按规定程序在国家公派留学管理信息平台报批。

第二十九条  实习人员不得擅自延长或缩短实习期限。因故需提前或延期回国者,应至少提前2个月向所属使(领)馆提出个人书面申请、所在国际组织意见函及推选单位意见函;如获批提前回国,应按财务规定退回多领取的奖学金。

第三十条  实习人员在国外实习期间,应自觉接受国际组织、推选单位和驻外使(领)馆或常驻国际组织使团的指导和管理,达到持续领取奖学金条件,定期向推选单位提交实习报告。

第三十一条  国家公派其他项目留学人员如被录取为国际组织实习人员,服务期可顺延;赴国际组织实习或任职时间将计入回国服务期。

本项目实习人员无回国服务期要求。

第三十二条  国内推选单位应切实承担起主体责任,制定本单位国际组织实习人员选派管理办法,统筹考虑“选拔、派出、管理、回国”各环节,对实习人员加强目标和过程管理。

1.在实习人员录取后,及时了解其思想动向,对存在问题的人员不予派出;合理安排其学业或工作,督促并保证其按期派出。

2.在实习人员派出前,应进行内部培训,组织学习有关政策和管理规定,安排出国前体检和心理健康测试;指导其参加教育部留学服务中心及教育部委托机构组织的行前培训以及国家留学基金管理委员会国际组织人才培养项目行前培训,对办理派出手续进行审核、指导和帮助。

3.在实习人员派出后,应及时了解其在外情况,指定专门的指导教师或联系人,督促其按期完成实习计划,将其在外期间的综合表现作为人才培养考核要素,在其遇到特殊困难时予以扶助。

4.配合国家留学基金委、教育部留学服务中心、我国驻外使(领)馆等单位工作,采取有效措施确保本单位推选的实习人员学有所成。

第六章 附则

第三十三条  实习人员如有不符合《选派指南》及本项目指南要求或违反国家法律法规被依法追究刑事责任、违反公序良俗造成严重不良影响、违反学术道德规范情节严重等情况,在选拔录取阶段和国家公派出国留学资助期间查证属实的,国家留学基金委有权对当事人采取退回申请、取消资格、终止资助、违约追偿等措施。如出现发表不当言论、存在不当行为,一经核实,即时终止国家留学基金资助并取消国家公派出国留学资格。如同时存在违约行为,按《国家公派出国留学协议书》有关约定执行。

第三十四条  本项目指南中的日期和时间均为北京时间。

第三十五条  本项目指南由国家留学基金委负责解释。



附件及表格请登录国家公派留学管理信息平台(https://www.csc.edu.cn/article/4101?sessionid=)查询下载。




内蒙古农业大学国际交流与合作处(港澳台办公室、中加可持续农业研究与发展中心) 版权所有